Zipfel Lab at Cornell University - LSM Scan controller

Scancard Version 6.0

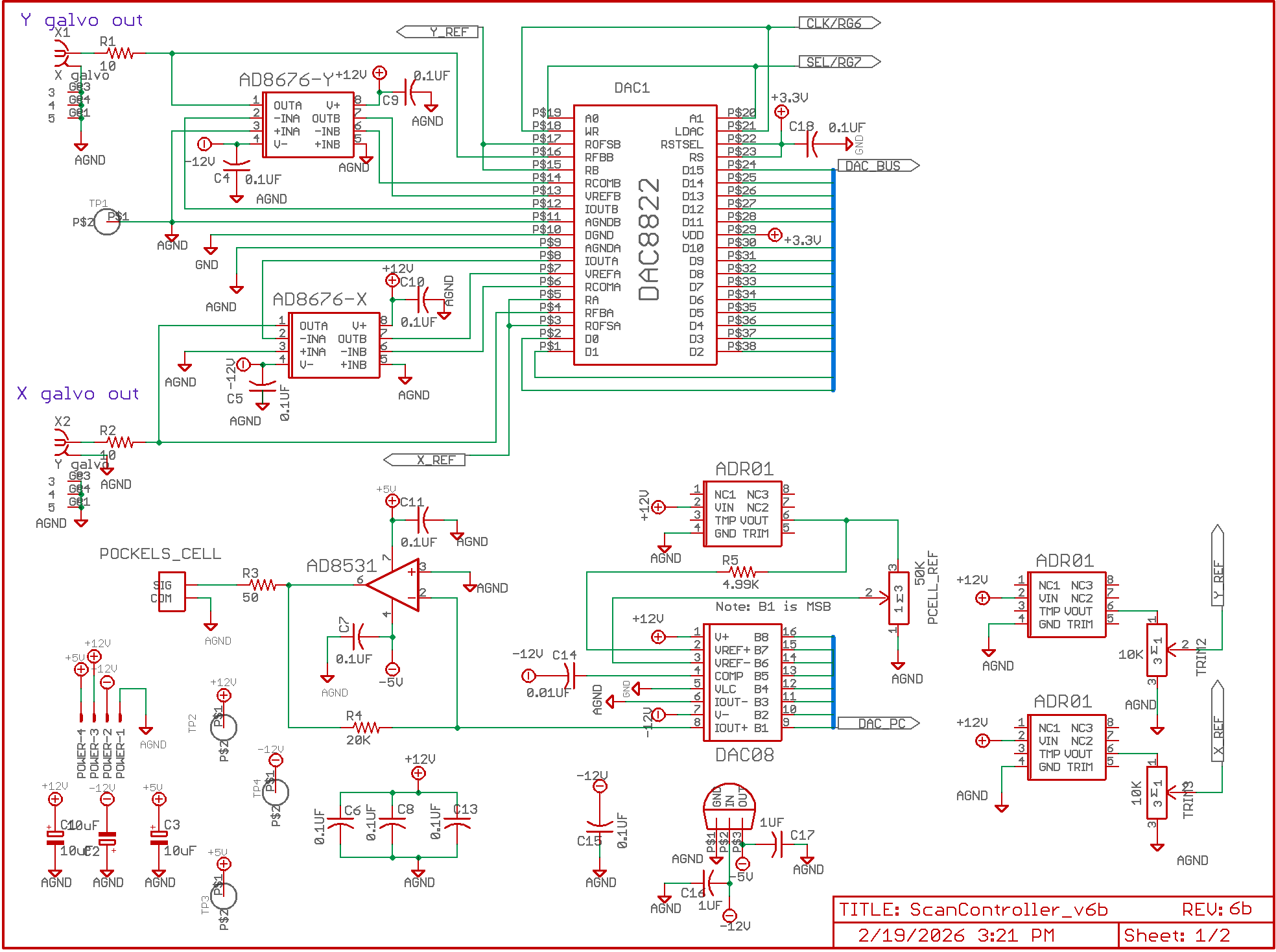
Our current scancard uses a 2 channel 16-bit high speed DAC (DAC8820 from TI) card for generating the waveforms that drive the linear galvos. It communicates with the PC via USB-HID. In addition to XY galvo control and supplying scanning sync signals, there is an 8-bit DAC for the high speed control of the Pockels cell we use for targeted photoactivation, two-photon point FRAP and beam blanking during flyback.
The scancard provides:
  • Two 16-bit DAC outputs buffered by AD8676 opamps sent to X and Y galvo drivers
  • Maximum galvo update rate of 2 MHz.
  • An 8-bit DAC output driving a Pockels cell (Conoptics 350-80) for fast modulation of laser power during scanning.
  • Line and frame syncs, scan active signal for gating the acquistion, plus extra DIO.
  • A 4 channel ADC for Quad cell monitoring of laser alignment.
  • 96 KB RAM for storing arbitrary regions of interest we use for FemtoSeq.